Скорый поезд
«Одесса-Америка».
Или Одесский вариант американского звука.
«Что один человек построил,
другой завсегда разобрать сможет»
Как и было обещано в своё время на конференции (www.dvdworld.ru/cgi-bin/audiobbs.pl), речь пойдёт о переделке оконечного усилителя Golden Tube SE-40 производства американской фирмы Solo Electronics.
Эта история началась достаточно давно и опутана такой паутиной, что сквозь неё уже не видно начала. Хотя нет, кое что видно… Сначала усилитель был один. Стереофонический. Принадлежал он тому же человеку (****), которому принадлежит и КД-проигрыватель YBA упоминаемый на этой же страничке. Об этом собрании и поговорим.
Хозяин системы – настоящий меломан. Но… «ему не везло» (с). В поисках достойного звука он постоянно наступал на известные всем аудиофильские грабли в виде компонентов своей непрерывно изменяющейся системы. Все попытки заставить систему пристойно играть так и не увенчались успехом. Несмотря на достаточно внушительные капвложения.
Переделки начались, как обычно, после прочтения хвалебных статей в известных всем источниках про необычайные свойства проводов и конденсаторов Jensen. С год назад **** появился у меня со своим усилителем в вытянутых руках и мешочком с конденсаторами в зубах. Далее последовали вопросы о возможном эффекте от замены конденсаторов и разговоры о смысле жизни. Конденсаторы были торжественно водружены на место штатных WIMA MKP-10…
Как и следовало ожидать, чуда не произошло. Произошло некоторое изменение характера звукопередачи, главным образом на «верхах». Однако изменение это не было сколь нибудь существенным. После этой «переделки» наше общение прервалось по техническим причинам. За это время **** приобрёл ещё один, такой же, усилитель. Дабы использовать уже два аппарата в предусмотренном фирмой-изготовителем параллельном включении. Этот «апгрейд» привёл к результатам аналогичным предыдущим. Шло время. Менялись провода. Не менялся звук.
Во время очередной встречи с **** я не выдержал. И, глядя на измученного аудио-нарзаном пациента, предложил: «…****! Давай-ка я оба твоих усилителя доведу «до ума»…». Понятное дело, другого выхода у него не было. На следующий день обе Золотые Трубы легли на мой операционный стол. Вскрытие показало, что они ещё раз подверглись «доработке» одним из местных умельцев: коронарное шунтирование важных узлов с помощью местных остатков от ракет СС-20. Появились «направленные» провода из серебра. Серебряный же припой, конденсаторы К40-У9 и примерно пол-кило церезина на оба аппарата. «Направление включения» было указано стрелочкой даже на сетевом предохранителе…
Раздумья о судьбе усилителей заняли примерно неделю. После чего были безжалостно откушены кусачками (победитовые лезвия) все провода соединяющие внутренности усилителей с навесными элементами: силовым трансформатором, анодным дросселем и выходными трансформаторами. Печатные платы, на которых были собраны усилители, беспощадно ампутированы со всеми элементами. Остались от козлика…
Ещё два дня ушло на обдумывание новой топологии усилителей. Стало окончательно ясно: будут моноблоки.
Краткое отступление.
В своей первой жизни эти усилители (здесь и далее –
«усилитель») представляли собой трёхкаскадный агрегат. Первый и второй каскады
– 6Н8С в привычном включении. Т.е. катодное смещение, резистивная нагрузка,
конденсаторная связь между всеми каскадами. Оконечный каскад однотактный,
6П3С-Е, три лампы включены параллельно. Раздельная регулировка фиксированного
смещения для каждой выходной лампы. «Супер-ультралинейная» схема выходного
каскада.
По бюджетным соображениям хозяина пациента было решено имеющиеся моточные узлы усилителя оставить «как есть». Также была поставлена задача минимального изменения внешнего облика с шильдиком девайса (для обеспечения экстренной эвакуации хирурга J ).
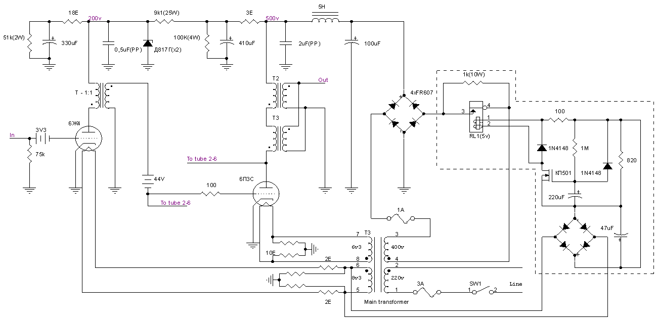
Схема обновлённого усилителя выглядит так

Некоторые подробности.
Новая схема смонтирована навесным способом. От «старого» усилителя детали не применялись. Во-первых, ни одна не походит, во-вторых, они пропитаны гнусной аурой фирмы Solo Electronics.
Как видите, соблюдён принцип максимально короткого тракта.
Питание каскадов (теперь уже двух) усилителя выполнено по традиционной для нашей лаборатории схеме. Катоды ламп наглухо заземлены. Для накальных цепей с помощью резисторов организованы «средние точки».
В первом каскаде применена лампа 6Ж4 (1954 г.в.) в триодном включении (все «лишние» сетки подключены к аноду) с трансформаторной нагрузкой. Межкаскадный трансформатор собственного изготовления, с полосой пропускания 3Hz – 200 kHz(-3dB), с оптимизированной характеристикой передачи импульса. Это позволило не применять шунт на вторичной обмотке. Во втором каскаде, по условиям соревнований, применено 6 (шесть) параллельно включенных ламп 6П3С (1970 г.в.) в триодном включении (классически, вторая сетка на анод через гридлик - 82W). Для организации таки «4-х омного» выхода было применено смешанное включение штатных (8-омных) выходных трансформаторов. Это конечно не идеальное решение, но… (см. выше, про условия соревнований). Таким образом, оптимальное сопротивление нагрузки для усилителя стало »3W. Да и АС именно с таким номинальным сопротивлением уже имелись в наличии.
На схеме в секции, обведённой пунктирной линией, показано устройство задержки подачи полного анодного напряжения до прогрева катодов всех ламп. При указанных на схеме номиналах задержка составляет 90 секунд.
Резисторы.
Все «омные» резисторы – проволочные (С5-16). «Килоомные» - углеродные (ВС).
Конденсаторы.
«Неэлектролитические» - полипропиленовые. Электролитические
– самые обычные (Nichicon).
Провода.
Тоже обычные. Описывать их нет смысла, т.к. на звук в данном усилителе они принципиально не влияют. Скажу одно – провода должны быть хорошими, без следов окисления и достаточного сечения.
Лампы.
Прилично звучащие 6Ж4 я нашёл достаточно легко. Повозиться пришлось с огромным количеством параллельно включенных 6П3С (не «Е» (!), условия «неприменения» этой разновидности знаменитых лучевых тетродов было выдвинуто уже мной, по соображениям гуманного отношения к звуку).
«Подвиг разведчика».
Более чем из сотни ламп было выбрано 20 (двадцать) штук с 3-х процентным отклонением анодно-сеточных ВАХ «по трём точкам». Окончательный подбор двух комплектов по шесть ламп для обоих усилителей происходил в течение месяца в «горячем режиме». Т.е. усилители всё это время работали непрерывно-бескомпромиссно. Кухонные прихватки отнял у жены.
Поскольку кроме КД-проигрывателя YBA, никак не вписывающегося в новую концепцию звука, у **** ничего не оказалось, пришлось ему прикупить, для дальнейшей доводки, немного юзаный Pioneer PD S-504. В «Пионер» имплантирован мной ЦАП на CS4390. Как водится с оригинальным источником питания и выходным трансформатором аналогичным по свойствам описанному выше «межкаскаднику».
Утомлять тебя, Читатель, описаниями прослушиваний и музыкального материала я не стану. Т.к. материала было очень много, самого различного характера и качества. Скажу одно – всё получилось. Узнать исходный усилитель можно исключительно по внешнему виду.
Да, чуть не забыл! В результате всех прослушиваний выявился существенный недостаток: колонки (АС) владельца просто не тянут. Вот он и ходит тут, вокруг…
Евгений Бабиченко.
Одесса.
Ул.Большая Арнаутская.
Апрель – июнь 2004г.